Answer EKM Question 35
Q35.
Sketch and describe Heavy fuel oil system of a large bore internal
combustion engine and give temperature and pressure at important points.
Discuss atomization, penetration and swirl and their inter
relationship.
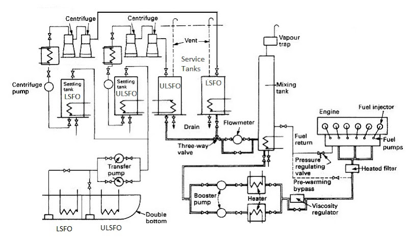
1. Fuel booster pumps: Main booster pumps take sumon from the buffer / mixing tank and supplies to the high pressure side of the system.
2. Fuel oil heater: Steam / Electrical heating system is used to increase the fuel temperature to recommended temperature / Viscosity.
3. Visco-chief: Viscosity controller to control steam heating to achieve correct viscosity recommended by manufacturer for different grade of fuel. Viscosity is also recommended by the fuel labs after testing the bunker samples.
4. Automatic filter: Automatic filter is self-cleaning type filter which automatically back flushes periodically.
5. Duplex filters: Duplex filters are of 5-micron size meshed ones with magnetic filtering capacity to absorb any metallic particles. Installed in the inlet of the engine and the filter casing is usually steam heater.
6. Flow meter: With the latest regulation of Annex VI, Chapter 4; regulation 22A, Collection and reporting of fuel oil consumption data which requires data collection of all engines necessitate a flow meter to be installed in each engine and the data at month end is to be submitted to the class.
7. Pressure regulating valve: As the booster pumps always maintain constant pressure, these regulating valves maintain the pressure as the engine load is increased/decreased. Also, maintaining constant pressure avoid cavitation of pump parts.
8 Fuel cooler: Fuel cooler is provided as the Low Sulphur fuel and Ultra-low Sulphur operate on much lower temperature to maintain the viscosity and flash point hence, it is important to incorporate a cooler in the fuel return to control the fuel temperature. While on LS/ULS operation, fuel heating will be turned off, but the fuel temperature tend to rise as the fuel circulates through the engine arid injection equipment. Especially while the engine off, the fuel temperature tends to rise gradually.
Atomization
(a) Atomization is the breaking up of the fuel oil into minute particles or droplets by injecting the reduced viscosity fuel oil through the fine holes of the injector nozzle under high pressure.
(b) Atomization results in each minute droplet of fuel being surrounded in air, a large surface area of oil is exposed to heat and oxidation and burnt almost simultaneously. Atomization is essential for the efficient and complete combustion of the fuel oil.
Penetration:
(a) Penetration is a measure of the distance the atomized fuel will travel away from the injector nozzle after the injection.
(b) A good penetration is essential for efficient combustion because, it means that the atomized fuel will reach the further into the combustion chamber and all the air will be available for combustion.
(c) Too high a penetration however may lead to 'impingement' of the fuel spray on the Piston and liner. This not desirable as it may cause intense local overheating and burning on the metal surfaces.
Swirl:
(a) By appropriately shaping the scavange ports, the scavange air is given a swirling motion that helps to expel all the combustion gases from the cylinder.
(b) The swirling also causes 'turbulence' which helps intimate mixing of air and fuel spray and helps complete and efficient combustion.
(c) If the scavenge ports are choked with carbon deposits, there will be resistance to flow of air and less clean air will enter the cylinder lowering the scavenge efficiency.
Relationship between them:
(a) Proper atomization of fuel leads to proper penetration of fuel, Well penetrated fuel mixes with air on the swirl motion of the scavenge air to create a proper mixture of air and fuel.
(b) Improper atomization leads to too high/too low penetration. Blocked scavenge ports offers poor swirling motion which also doesn't mix well with the penetrated fuel, hence loss of fuel and efficiency.
Answer: Latest Requirements of fuel oil system:
1. Annex VI - Regulation 14, Sulphur Oxides, ($\displaystyle \small \mathrm{SO_x}$ ) and Particulate Matter mandates burning of fuel from 1-jan-2020 as follows;
Non- ECA - 0.50% m/m
ECA - 0.1 % m/m
2. Regulation 22A - Collection and reporting of ship fuel oil consumption data requires installation of flow meters to collect fuel data and submitted to the class. The fuel oil system for a diesel engine can be considered in two parts;
a. Low pressure /Temperature supply system.
b. High pressure/ temperature system
A. Low pressure fuel supply
1. Storage tanks: Fuel stored either in double bottom tanks or deep tanks. Provided with steam heating coil to maintain pumpable temperature. Low Sulphur fuel From 1st Jan 2020, ships require to burn fuel of 0.5% Sulphur unless is installed with a secondary means like a scrubber unit. Hence, different tanks are required for storing different grade of fuel.
2. Fuel transfer pumps: Fuel transfer pumps used to transfer from bunker tanks to the tanks. Usually supplied with a strainer.
3. Fuel settling tank: Fuel settling tanks provided for storing and settle undesirable from fuel and water. Provided with steam heating coils. Self-closing drain valves are provided for manual draining.
4. Fuel purification: Fuel supplied is conditioned using centrifugal separators, with new ALCAP system no need of clarifier and separator as new systems work in tandem to provide both separation and clarification.
5. Fuel service tank: Conditioned oil is stored in service tank. Steam heating, drain valves are provided. Service tanks over flow into settling tanks.
6. Fuel oil supply Pump: Fuel supply pump used as feed pump to the high-pressure side of the fuel system, pressure varies from 6-8 Bar.
7. Flow meter: It is provided here to totalize the fuel being supplied to the engine.
8. Fuel mixing/buffer tank: supply pumps deliver fuel into buffer tank, the fuel return from the engine is received here, provisions are given for air removal, excess fuel / pressure from here returns to the service tank. Provided with a drain to overflow tank.
B. High Pressure/ temperature system: 1. Annex VI - Regulation 14, Sulphur Oxides, ($\displaystyle \small \mathrm{SO_x}$ ) and Particulate Matter mandates burning of fuel from 1-jan-2020 as follows;
Non- ECA - 0.50% m/m
ECA - 0.1 % m/m
2. Regulation 22A - Collection and reporting of ship fuel oil consumption data requires installation of flow meters to collect fuel data and submitted to the class. The fuel oil system for a diesel engine can be considered in two parts;
a. Low pressure /Temperature supply system.
b. High pressure/ temperature system
A. Low pressure fuel supply
1. Storage tanks: Fuel stored either in double bottom tanks or deep tanks. Provided with steam heating coil to maintain pumpable temperature. Low Sulphur fuel From 1st Jan 2020, ships require to burn fuel of 0.5% Sulphur unless is installed with a secondary means like a scrubber unit. Hence, different tanks are required for storing different grade of fuel.
2. Fuel transfer pumps: Fuel transfer pumps used to transfer from bunker tanks to the tanks. Usually supplied with a strainer.
3. Fuel settling tank: Fuel settling tanks provided for storing and settle undesirable from fuel and water. Provided with steam heating coils. Self-closing drain valves are provided for manual draining.
4. Fuel purification: Fuel supplied is conditioned using centrifugal separators, with new ALCAP system no need of clarifier and separator as new systems work in tandem to provide both separation and clarification.
5. Fuel service tank: Conditioned oil is stored in service tank. Steam heating, drain valves are provided. Service tanks over flow into settling tanks.
6. Fuel oil supply Pump: Fuel supply pump used as feed pump to the high-pressure side of the fuel system, pressure varies from 6-8 Bar.
7. Flow meter: It is provided here to totalize the fuel being supplied to the engine.
8. Fuel mixing/buffer tank: supply pumps deliver fuel into buffer tank, the fuel return from the engine is received here, provisions are given for air removal, excess fuel / pressure from here returns to the service tank. Provided with a drain to overflow tank.
1. Fuel booster pumps: Main booster pumps take sumon from the buffer / mixing tank and supplies to the high pressure side of the system.
2. Fuel oil heater: Steam / Electrical heating system is used to increase the fuel temperature to recommended temperature / Viscosity.
3. Visco-chief: Viscosity controller to control steam heating to achieve correct viscosity recommended by manufacturer for different grade of fuel. Viscosity is also recommended by the fuel labs after testing the bunker samples.
4. Automatic filter: Automatic filter is self-cleaning type filter which automatically back flushes periodically.
5. Duplex filters: Duplex filters are of 5-micron size meshed ones with magnetic filtering capacity to absorb any metallic particles. Installed in the inlet of the engine and the filter casing is usually steam heater.
6. Flow meter: With the latest regulation of Annex VI, Chapter 4; regulation 22A, Collection and reporting of fuel oil consumption data which requires data collection of all engines necessitate a flow meter to be installed in each engine and the data at month end is to be submitted to the class.
7. Pressure regulating valve: As the booster pumps always maintain constant pressure, these regulating valves maintain the pressure as the engine load is increased/decreased. Also, maintaining constant pressure avoid cavitation of pump parts.
8 Fuel cooler: Fuel cooler is provided as the Low Sulphur fuel and Ultra-low Sulphur operate on much lower temperature to maintain the viscosity and flash point hence, it is important to incorporate a cooler in the fuel return to control the fuel temperature. While on LS/ULS operation, fuel heating will be turned off, but the fuel temperature tend to rise as the fuel circulates through the engine arid injection equipment. Especially while the engine off, the fuel temperature tends to rise gradually.
Atomization
(a) Atomization is the breaking up of the fuel oil into minute particles or droplets by injecting the reduced viscosity fuel oil through the fine holes of the injector nozzle under high pressure.
(b) Atomization results in each minute droplet of fuel being surrounded in air, a large surface area of oil is exposed to heat and oxidation and burnt almost simultaneously. Atomization is essential for the efficient and complete combustion of the fuel oil.
Penetration:
(a) Penetration is a measure of the distance the atomized fuel will travel away from the injector nozzle after the injection.
(b) A good penetration is essential for efficient combustion because, it means that the atomized fuel will reach the further into the combustion chamber and all the air will be available for combustion.
(c) Too high a penetration however may lead to 'impingement' of the fuel spray on the Piston and liner. This not desirable as it may cause intense local overheating and burning on the metal surfaces.
Swirl:
(a) By appropriately shaping the scavange ports, the scavange air is given a swirling motion that helps to expel all the combustion gases from the cylinder.
(b) The swirling also causes 'turbulence' which helps intimate mixing of air and fuel spray and helps complete and efficient combustion.
(c) If the scavenge ports are choked with carbon deposits, there will be resistance to flow of air and less clean air will enter the cylinder lowering the scavenge efficiency.
Relationship between them:
(a) Proper atomization of fuel leads to proper penetration of fuel, Well penetrated fuel mixes with air on the swirl motion of the scavenge air to create a proper mixture of air and fuel.
(b) Improper atomization leads to too high/too low penetration. Blocked scavenge ports offers poor swirling motion which also doesn't mix well with the penetrated fuel, hence loss of fuel and efficiency.

Comments
Post a Comment